医学承载着守护生命的崇高使命,职业教育铸就技能成才的坚实阶梯。在四季如春的昆明,昆明卫生职业学院深耕医学职业教育领域,以专业的教学、完善的设施、严谨的管理,为无数怀揣医学梦想的学子搭建起通往职业理想的桥梁。学院始终秉持立德树人的教育理念,聚焦医药卫生行业人才需求,着力培养理论扎实、技能精湛、素养优良的高素质技术技能型医学人才,助力学子在医学道路上稳步前行,成为守护人民健康的中坚力量。无论你是心怀医者仁心的应届毕业生,还是渴望深耕医学领域的求知者,这里都将是你实现人生价值、开启职业新篇的理想园地,我们以开放包容的姿态,静待每一位有志青年的到来。
一、学校简介
昆明卫生职业学院是经云南省人民政府批准、教育部备案,具有独立颁发学历文凭资格的全日制普通高等职业院校,也是云南省极具特色的全医学类高职院校。学院办学底蕴深厚,在多年的医学教育实践中,形成了“医教协同、产教融合”的鲜明办学特色,构建起普通专科、五年制大专、成教专科、普通中专等多层次办学体系,全方位满足不同学子的求学需求。
学院专业设置覆盖医药卫生全领域,开设临床医学、护理学、药学、医学检验技术、医学影像技术、口腔医学、中医学等二十余个医药卫生类专业,多个专业获评省级重点专业,学科体系完善且贴合行业发展需求。师资队伍实力雄厚,打造了一支兼具教学经验与临床实践能力的“双师型”教师团队,既有深耕教学一线的资深教授,也有临床经验丰富的行业专家,为教学质量提供坚实保障。学院始终以就业为导向,深化校企合作、医校合作,与省内外多家医疗机构、医药企业建立长期合作关系,为学生提供充足的实习实训与就业岗位,助力学子顺利就业。

二、学校位置及环境
学院坐落于素有“春城”美誉的昆明市,拥有晋宁、五华两个校区,地理位置优越,交通便捷。主校区位于昆明市晋宁区,地处滇池南岸,环境清幽、气候宜人,兼具静谧的学习氛围与便利的生活条件;五华校区地处市区核心地段,优享省会城市丰富的医疗、教育资源,便于学生接触前沿医疗行业动态。
校园整体规划科学合理,占地面积广阔,绿化率高,打造出园林式校园环境,绿树成荫、花香四溢,为学子营造了舒适雅致的学习与生活空间。校内教学、实训、生活、运动设施一应俱全,建有标准化教学楼、现代化实训中心、图书馆、学生公寓、食堂、运动场等场所。实训中心配备3D解剖系统、DR、CT、腔镜训练系统等各类先进的医学仿真实训设备,完全贴合临床医疗岗位标准,让学生在校就能开展沉浸式实操训练,实现理论学习与临床实践无缝衔接。

三、招生信息
学院面向广大应往届初高中毕业生、中职毕业生开展招生,涵盖三年制普通专科、五年制大专、普通中专等多个办学层次,招生专业全面覆盖临床医学类、护理类、药学类、医学技术类、中医药类等热门医学专业,充分满足不同学子的专业选择需求。


四、收费标准及助学政策
学院严格按照云南省教育、物价部门核定的标准收取学费、住宿费,各项收费标准公开透明,无任何乱收费行为。除学费、住宿费外,代收教材费、实训用品费等费用均遵循自愿原则,切实保障学生权益。
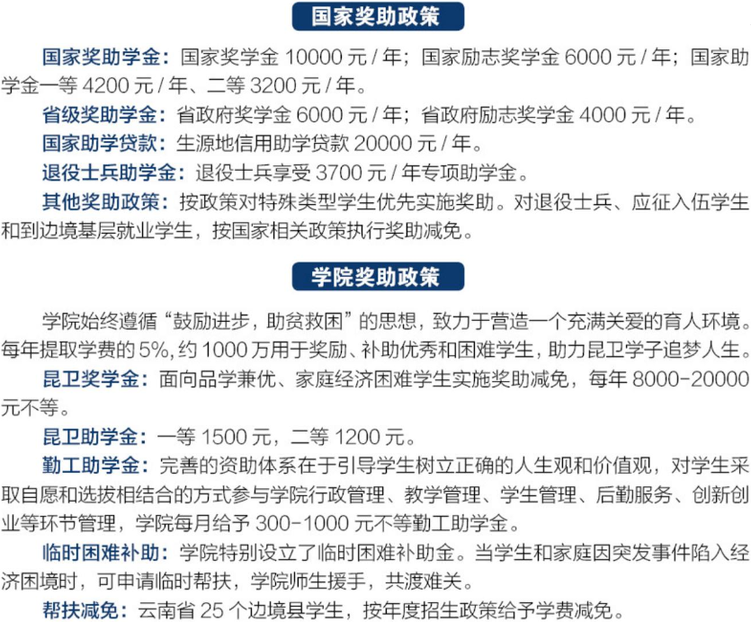
为助力家庭经济困难学子顺利完成学业,学院构建了完善的助学政策体系,形成“奖、助、减、免、补”全方位帮扶模式。学生可申请国家奖学金、国家励志奖学金、国家助学金等各类奖助学金,奖励覆盖面广、资助力度大;针对农村户籍学生、连片特困地区学生,设有相应的学费减免与生活补助政策;同时,学院还为学生提供勤工助学岗位,鼓励学生通过自身劳动缓解经济压力,让每一位学子都能无后顾之忧地专注于学业,安心求学、潜心治学。

五、管理模式
学院实行科学化、规范化、人性化的管理模式,始终坚持“以学生为中心”的管理理念,全方位保障学生的学习生活与成长发展。教学管理上,严格执行教学规范,狠抓课堂教学与实训质量,建立完善的教学监督与评价体系,督促教师深耕教学、提升教学质量,引导学生认真学习、苦练技能,营造浓厚的学风校风。
学生管理上,实行半封闭式管理,配备专职班主任与辅导员,全程负责学生的日常学习、生活管理与思想教育,及时关注学生的身心状态,解决学生遇到的困难与问题。校园安全管理严格,校内安保、监控系统全覆盖,定期开展安全知识教育与应急演练,全力打造平安、和谐、稳定的校园环境。同时,学院注重学生综合素质培养,开展丰富多彩的校园文化活动、医学技能竞赛、志愿服务活动,让学生在提升专业技能的同时,锤炼品德修养,全面提升综合素养。
选择一所优质院校,成就一段精彩人生。昆明卫生职业学院以深厚的办学底蕴、专业的教学团队、完善的设施条件、贴心的管理服务,为每一位学子的医学梦想保驾护航。在这里,你将系统学习医学专业知识,熟练掌握临床实操技能,结识志同道合的伙伴,成长为一名合格的医学人才。未来,你将带着在校所学,投身医疗卫生事业,用专业与爱心守护生命健康,书写属于自己的医者华章。我们坚信,每一位怀揣梦想的学子,都能在昆明卫生职业学院找到属于自己的舞台,扬帆起航,奔赴光明前程,为医药卫生事业发展贡献青春力量。
地址: 昆明市五华区学府路 电话: 0871-66377605
Copyright © 2023-2024 昆明赛酷科技有限公司 滇ICP备2022003140号-4