昆明卫生职业学院作为云南省内知名的民办医学高职院校,其收费标准严格遵循省发改委核定规范,结合办学成本、专业特色与市场行情制定,整体处于民办高职合理区间。学院学费分档清晰,不同专业因实训投入、师资配置、行业价值差异有所区分,同时配套完善的奖助体系,有效减轻学生经济负担。判断学费贵不贵,不能只看数字,更要结合办学质量、专业前景与助学支持综合分析。清晰了解收费标准、住宿费用与帮扶政策,既能帮助家庭合理规划教育支出,也能让学子安心求学,无后顾之忧地深耕医学专业,为未来职业发展筑牢基础。

一、学费收费标准(三年制高职专科)
学院三年制高职专科学费按专业分为五档,全年学费在12000—18800元区间,所有标准均经云南省发改委备案核准,公开透明。
—12000元/年:药品质量与安全、中医康复技术、口腔医学技术、卫生检验与检疫技术等专业,实训成本适中,基础医学技术类为主。
—14800元/年:助产、药学、中药学、医学检验技术、医学影像技术、康复治疗技术、医学美容技术等,覆盖多数医学技术与服务类专业。
—15800元/年:护理、中医学、中医骨伤、针灸推拿、预防医学等,属传统优势与国控相关专业,教学与实训资源投入更高。
—16800元/年:临床医学专业,作为核心医学专业,师资、实训设备、临床实践资源投入大,学费处于中高区间。
—18800元/年:口腔医学专业,为学院热门高价值专业,实训设备昂贵、教学成本高,是学费最高的专业。
二、住宿费及其他费用
—8人间:1000元/年
—6人间:1200元/年
—4人间:1800元/年
—2人间:3600元/年
其他费用为代收代支,包含教材费、军训服、保险、实训用品等,按实际产生收取,无强制或隐性收费。
三、学费性价比分析
从办学属性看,昆明卫生职业学院为民办高校,无财政全额补贴,学费高于公办院校,但处于云南民办医学高职合理水平。医学类专业本身需投入大量资金建设实训中心、配备专业师资、采购医疗设备,成本高于普通专业。
对比同类民办医专,昆卫学费处于中等区间,专业分档合理,热门医学专业如口腔、临床虽收费偏高,但对应行业认可度高、就业前景好、薪资回报稳定,长期职业收益足以覆盖教育投入。普通医学技术类专业学费亲民,适合多数家庭选择,整体实现“优质优价、平价实用”的成本匹配。
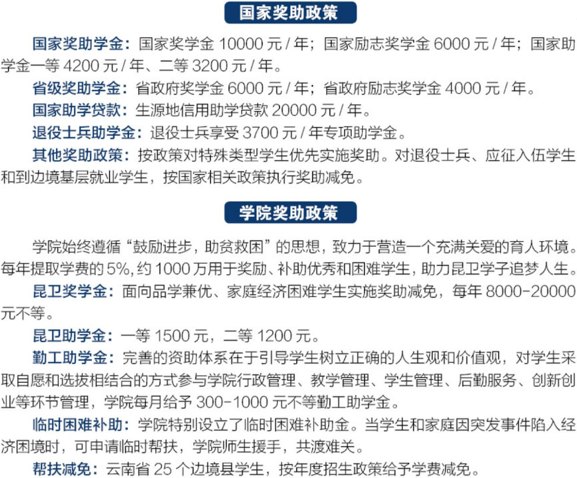
四、完善的助学政策体系
学院构建“奖、助、贷、减、免、勤、补”全方位助学体系,覆盖各类学生,大幅降低实际就读成本。

五、学费支付与入学保障
学费支持线上线下多种方式缴纳,入学时设“绿色通道”,家庭困难学生可先入学后缴费。学院严格执行收费公示制度,无乱收费、加价收费现象,所有费用公开透明,票据规范。
昆明卫生职业学院学费标准规范、分档合理、性价比突出,虽为民办院校收费,但匹配优质医学教育资源与广阔就业前景,结合全方位助学政策,有效降低经济门槛。

对于想学医的学子而言,这里的教育投入并非负担,而是对未来职业的可靠投资。无论是平价实用的普通专业,还是高价值的热门专业,都能找到适配选择。完善的保障体系让每个学子都能安心求学,专注成长,用专业技能开启稳定、优质的医学职业之路,实现教育投入与职业回报的良性循环。
地址: 昆明市五华区学府路 电话: 0871-66377605
Copyright © 2023-2024 昆明赛酷科技有限公司 滇ICP备2022003140号-4