政策护航,医路无忧——昆明卫生职业学院政策解读-昆明学校-云南职校升学网
你现在的位置: 首页 中专技校 昆明学校

政策护航,医路无忧——昆明卫生职业学院政策解读

2026-03-31 17:16 4

作为云南省知名医学类高职院校,昆明卫生职业学院始终严格遵循国家与地方教育方针,构建起覆盖招生、资助、教学、升学、就业全流程的完善政策体系,以规范办学、精准育人守护每一位学子的医学梦想。从阳光透明的招生录取,到全覆盖的奖助帮扶;从理实结合的教学管理,到多元畅通的升学通道;从产教融合的实习就业,到严谨细致的学籍管理,学院以政策为纲、以服务为本,既保障教育公平,又助力技能成才,让不同背景、不同需求的学生都能在政策护航下安心求学、稳步成长。读懂昆卫政策,便是读懂医学职教的责任与温度,为求学之路筑牢根基、指明方向。

 

一、阳光招生政策

学院严格执行国家及云南省招生政策,全面实施“阳光工程”,遵循公平竞争、公正选拔、公开透明原则,实行“专业志愿优先”录取规则,以考试成绩为主要依据,德智体美全面考核、综合评价、择优录取。招生层次涵盖普通高职专科、五年制大专、职教高考等,面向应往届高中、中职、初中毕业生开放,户籍不限。

针对医学专业特殊性,学院明确体检要求:色觉异常者限录医学类专业,护理专业建议男生身高165cm、女生≥155cm,其他医学类专业建议身高≥150cm,确保符合行业从业标准。招生全程公开计划、标准、程序与结果,杜绝违规操作,切实保障考生权益。

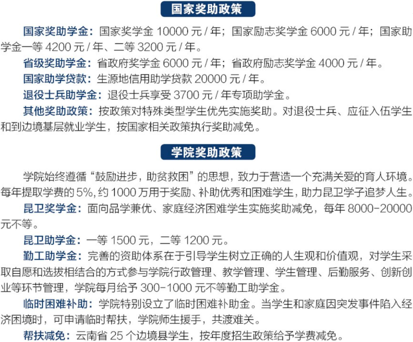
二、资助帮扶政策

学院构建“奖、助、贷、减、免、勤、补”七位一体资助体系,不让一名学生因经济困难辍学。

助学政策.png

三、教学管理政策

教学以“医学职业能力”为核心,实行“理论+实操”一体化培养,专业课程与执业资格考试深度衔接。推行“双师型”教师授课,校内300余间实训室配先进模拟设备,强化实操训练。

学籍管理严格规范,执行考勤、考核与毕业资格审核制度,确保教学质量。同时实行“班主任+辅导员”双管理模式,兼顾学业指导与日常服务,营造严谨又温暖的学习氛围。

实践实训.png

四、升学发展政策

学院为学生搭建完善升学路径:高职毕业生可参加云南省普通专升本考试,考入昆明医科大学、大理大学等本科院校。学院组织专项辅导、经验分享,近年专升本上线率稳步提升。

五年制大专与职教高考学生,可通过职教高考升入本科或优质专科院校,专科上线率保持100%。此外支持自考本科,与多所本科院校合作,提供灵活升学选择。

五、实习就业政策

以就业为导向,实施“一把手”工程,建立468所省内外实习基地,覆盖二甲以上医院与优质医疗机构。推行“校院协同、订单培养”,大二见习、毕业前全职实习,积累临床经验。

就业服务贯穿全程,开展专场招聘、职业指导与技能培训,毕业生去向落实率稳定95%以上,多数进入医疗机构、医药企业,职业发展前景广阔。

实践单位0.png

从招生入口到就业出口,从经济资助到教学管理,昆明卫生职业学院以一套科学、完善、暖心的政策体系,为医学人才培养筑牢根基、保驾护航。这里的政策既有规范办学的严谨,更有以生为本的温度;既坚守教育公平底线,又畅通技能成才通道,让每一位心怀医者梦的学子都能安心求学、学有所成、业有所就。在政策护航下,学院不断深化产教融合、优化培养模式,既为学生当下求学筑牢保障,更为未来职业发展铺就坦途。选择昆卫,便是选择一份可靠的政策保障、一段踏实的求学旅程、一个清晰的成长未来,在规范与关爱中,向着白衣梦想稳步前行。


最新推荐
热门阅读

地址: 昆明市五华区学府路   电话: 0871-66377605

Copyright © 2023-2024 昆明赛酷科技有限公司 滇ICP备2022003140号-4

客服电话
0871-66377605
联系微信

微信添加好友咨询

联系QQ
在线客服
在线报名
返回顶部