昆明卫生职业学院作为云南颇具影响力的医学类高等职业院校,多年来专注医护人才培养,为广大考生搭建了优质的求学平台。为帮助各位考生及家长全面了解报考相关事宜,顺利完成报考流程,少走弯路、高效备考,我们整理了这份详尽的报考须知,涵盖报考条件、招生专业、录取规则、助学政策、报名流程等核心内容,所有信息均遵循学院招生章程,客观详实、清晰易懂。无论你是应往届高中毕业生、三校生,还是想报读五年制大专的初中毕业生,都能通过这份须知,全面掌握报考关键信息,结合自身条件精准规划,顺利踏入昆卫校园,开启属于自己的医学求学之旅,向着白衣医者的梦想稳步迈进。
一、报考条件
昆明卫生职业学院招生层次涵盖三年制高职专科、五年制大专等,不同层次报考条件各有明确要求,考生需严格对照自身情况,确认是否符合报考资格。三年制高职专科主要面向应往届高中毕业生、中职(中专、职高、技校)毕业生,需符合全国普通高校招生统一考试报名条件,参加普通高考或职教高考,成绩达到对应批次录取控制线;五年制大专仅面向云南省应届初中毕业生,需完成初中学业水平考试,成绩达到相应录取标准。
同时,医学类专业对考生身体条件有特定要求,严格按照《普通高等学校招生体检工作指导意见》执行,患有严重色弱、色盲及无法准确识别颜色等情况的考生,不宜报考医学类各专业;患有传染性疾病、无法完成医学专业学习及临床实训的考生,也不符合录取标准,考生需确保自身体检结果达标,避免影响录取。此外,考生需品行端正、遵纪守法,无不良违纪记录,热爱医疗卫生事业,具备良好的职业素养与学习态度,契合医学院校育人要求。

二、招生专业与录取规则
学院聚焦医疗卫生行业需求,开设护理、药学、医学检验技术、医学影像技术、康复治疗技术、口腔医学技术、中药学等多个特色医学专业,专业覆盖临床护理、医技、药学、中医康复等核心领域,均为行业刚需、就业前景广阔的专业,考生可根据自身兴趣与职业规划自主选择。各专业招生计划根据学院办学规模及行业需求合理制定,面向全国多个省份招生,具体计划以各省教育招生考试院公布及学院官方发布为准。
录取工作严格遵循公平、公正、公开的原则,按照各省招生考试院统一规定进行,依据考生考试成绩从高分到低分择优录取。对于分数相同的考生,会结合相关文化课成绩依次排序录取;考生填报志愿时,需准确填写学院代码及专业代码,合理安排志愿顺序,服从专业调剂可提升录取几率。


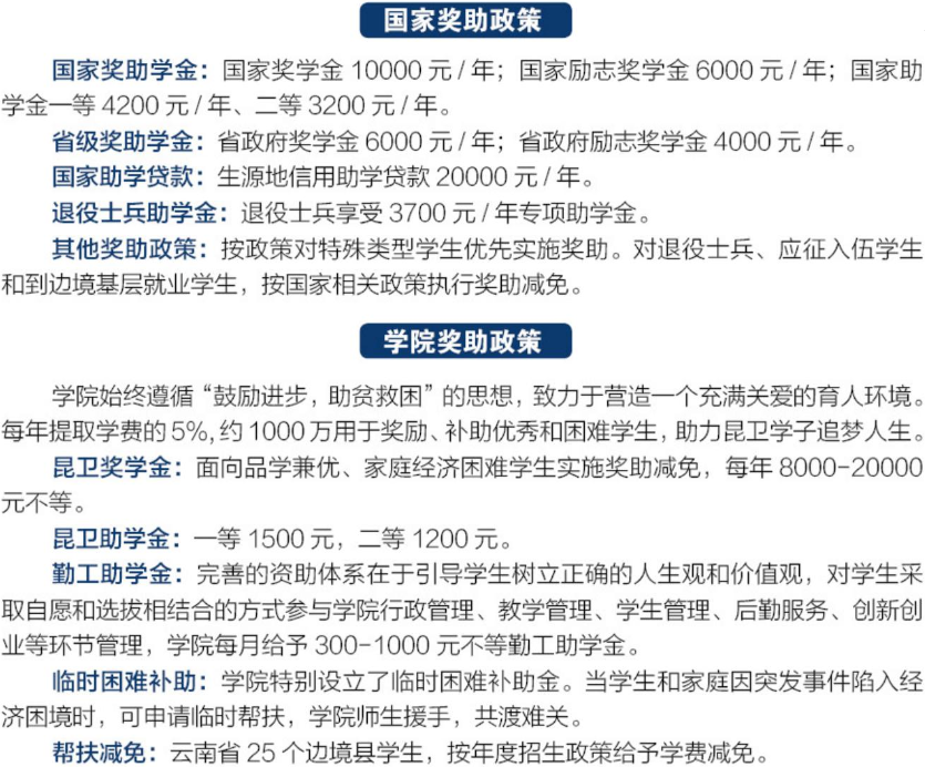
三、助学政策与收费标准
学院始终坚持以学生为本,严格按照相关部门核定标准收取学费,不同专业学费标准略有差异,同时建立了完善的资助保障体系,全方位帮扶家庭经济困难学生,不让任何一位学子因经济问题辍学。
报考学生需提前了解对应专业的收费标准,入学时按规定缴纳学费及相关杂费,家庭经济困难学生可提前准备贫困证明等相关材料,入学后向学院提交资助申请,学院会全程提供指导与帮助,确保每一位学子都能安心完成学业,无后顾之忧地投入到医学学习中。

四、报名与入学相关事项
报考五年制大专的云南初中毕业生,需按当地教育部门要求,在指定平台填报志愿;其他层次考生按普通高考、职教高考志愿填报流程操作即可。
报名及入学时,考生需准备好身份证、户口本、毕业证、成绩证明等相关材料原件及复印件,已录取新生需在规定时间内到校办理入学手续,完成学籍注册、宿舍入住、课程安排等相关事宜。入学后学院会开展新生资格复审与体检复查,不符合报考条件及体检要求的学生,将按相关规定处理,考生需确保报名材料真实有效,体检信息准确无误。
报考昆明卫生职业学院,是开启医学梦想的重要抉择,每一个环节都需要认真对待、细致准备。学院始终坚守医学教育初心,以优质的教学资源、完善的育人体系、贴心的校园服务,迎接每一位怀揣医者梦的学子。在这里,你将接受专业的医学教育,练就扎实的医护技能,涵养高尚的医德医风,成长为社会需要的医疗卫生人才。愿各位考生仔细研读报考要求,做好充分准备,勇敢追逐自己的医学梦想,成功踏入昆卫校园,在彩云之南的沃土上深耕学业、绽放青春,用所学所长守护生命健康,书写属于自己的医者华章。
地址: 昆明市五华区学府路 电话: 0871-66377605
Copyright © 2023-2024 昆明赛酷科技有限公司 滇ICP备2022003140号-4