昆明卫生职业学院作为云南颇具影响力的全日制医药类高职院校,多年来以优质办学、完善培养与畅通就业,成为众多学子的择校首选。为帮助考生与家长全面了解院校、清晰掌握报读流程,本文从招生层次、专业选择、报名条件、录取规则、费用资助、升学就业等方面,全方位解读报读要点,让每一位心怀医学梦的学子,都能精准规划、顺利入学,在昆卫开启专业求学之旅。学院始终坚持公平、公正、公开的招生原则,覆盖初中、高中、中职等多类生源,开设多元学历层次与热门医学专业,搭配完善的奖助体系与升学就业支持,为不同背景的学子搭建医学求学桥梁,无论你是初中毕业想读五年制大专,还是高中、中职毕业想读三年制高职,都能在这里找到适配的学习路径,向着医护职业理想稳步前行。

一、招生层次与对象
学院开设三年制高职、五年制大专、三年制中专三大核心学历层次,面向全国招生,适配不同阶段学子的求学需求。
三年制高职主要招收应往届高中毕业生、中职(中专、技校、职高)毕业生,需参加云南省普通高考、春季高考或职教高考,学制三年,毕业获全日制大专文凭,可参加护士资格、执业助理医师、药师等职业资格考试。
五年制大专面向云南省应往届初中毕业生,需参加当地中考,通过志愿填报录取,实行五年一贯制培养,前三年享受中职相关资助政策,后两年按高职标准收费,毕业同样获全日制大专文凭。
三年制中专面向全国应往届初中毕业生,无中考分数硬性限制,线上线下均可报名,毕业后可直接就业,也可通过职教高考升入专科、本科院校继续深造。
二、热门专业一览
学院开设临床医学、口腔医学、护理、助产、药学、中药学、医学检验技术、医学影像技术、康复治疗技术、中医康复技术、公共卫生管理等二十余个医学特色专业,覆盖临床医疗、护理、医技、药学、健康管理全领域。
护理、临床医学、口腔医学为传统王牌专业,就业面广、社会需求大,录取分数相对较高;医学检验技术、医学影像技术、康复治疗技术等医技类专业,岗位稳定性强、工作环境优;药学、中药学专业契合医药产业发展,可从事药品生产、经营、质检等工作;公共卫生管理、老年保健与管理等专业,顺应大健康产业趋势,发展空间广阔。所有专业均贴合行业需求,课程注重实操,毕业可对口进入各级医院、社区卫生服务中心、医药企业、康养机构等单位工作。

三、报名条件与录取规则
(一)基本条件
所有考生需思想政治良好、无违法违纪记录,身体健康,符合医学类专业体检标准。医学类专业对身体条件有特殊要求:色弱、色盲不予录取;一眼失明、肢体残疾影响专业学习者慎录;患有传染病、精神类疾病等不符合医护行业从业要求者不予录取。
(二)录取规则
学院遵循“专业志愿优先、分数从高到低”原则录取,优先满足考生第一专业志愿,未达专业分数线且服从调剂者,调剂至未满专业,不服从则退档。三年制高职以高考、职教高考成绩为主要依据,五年制大专以中考成绩为核心,中专层次审核学历材料、面试后择优录取。录取全程实施“阳光工程”,公开透明,考生可通过学院官网、招生公众号查询录取进度。
四、报名流程与方式
(一)三年制高职/五年制大专
主要通过云南省教育考试院官方志愿填报系统报名,考生在规定时间内填报学院志愿(招生代码5363),按批次录取。未被录取的上线考生,可关注学院补录、征集志愿信息,及时联系招生办申请补录。
(二)三年制中专
支持线上、线下、电话三种报名方式。线上可登录学院官网招生板块,进入报名入口填写信息、上传材料;线下可前往学院招生办或各地咨询点,携带身份证、户口本、毕业证原件及复印件现场报名;也可拨打招生热线电话报名,后续补充提交材料。

五、收费标准与奖助政策
(一)收费标准
学费按专业不同,每年12000—19800元;住宿费分8人间1000元、6人间1200元、4人间1800元、2人间3600元等标准,教材费按实际发生收取。
(二)奖助体系
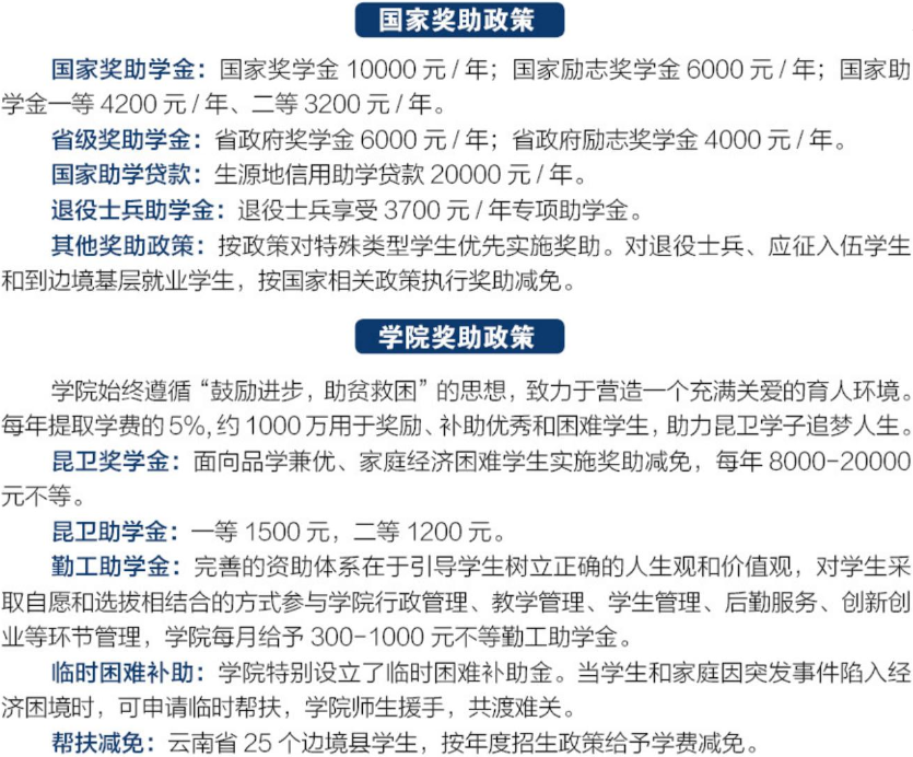
学院构建“奖、助、贷、勤、减、免、补”全方位资助体系。国家层面有国家奖学金、国家励志奖学金、国家助学金、生源地助学贷款;省级层面有省政府奖学金、省政府励志奖学金;校级设有昆卫奖学金、临时困难补助。

六、升学与就业保障
(一)升学渠道
学院搭建普通专升本、职教高考、五年制贯通培养三大升学通道,专科生可升入昆明医科大学、云南中医药大学等本科院校,获取全日制本科学历;中专生可通过职教高考冲刺专科、本科,升学辅导体系完善,历年升学率稳居省内同类院校前列。
(二)就业保障
与省内外数百家医院、医药企业建立合作,建立实习就业一体化基地,提供顶岗实习与就业推荐。毕业生专业对口率高、就业率稳定在96%以上,深受用人单位认可,就业覆盖各级医疗机构、公共卫生单位、医药企业、康养机构等领域。
昆明卫生职业学院以完善的办学体系、优质的教学质量、贴心的服务保障,为每一位学子扫清报读障碍、护航求学之路。从明确招生层次、选对适配专业,到熟悉报名流程、用好资助政策,再到规划升学与就业,每一个环节都清晰透明、有章可循。未来,学院将继续以育人为使命,助力学子夯实专业技能、提升学历层次、实现优质就业,让每一份医学梦想都能落地生根,成长为守护生命、服务社会的优秀医护人才,在医疗卫生领域绽放属于自己的光彩。
地址: 昆明市五华区学府路 电话: 0871-66377605
Copyright © 2023-2024 昆明赛酷科技有限公司 滇ICP备2022003140号-4